我院多项教科研成果获东营市第二十五次社会科学优秀成果奖

发布日期:2016年12月20日   作者:刘慧   编辑:

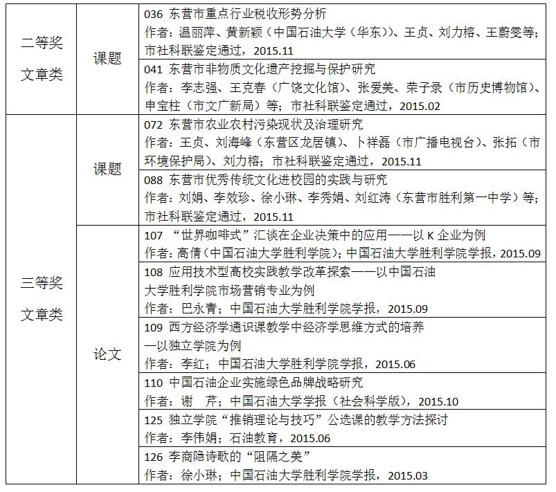
近日获悉,我院在11月12-13日举行的东营市第二十五次社会科学优秀成果奖评选会议中收获颇丰,多项教科研成果获奖,现将获奖情况汇总如下表:

东营市社会科学优秀成果奖是市委市政府设立的我市社会科学优秀成果政府最高奖,每年评选一次,是展示我市社科研究水平、研究成果、研究力量的重要平台。此次整个评选过程牢牢把握正确导向,坚持公平、公开、公正原则,经评审专家科学、规范、严格评审,共评出优秀成果167项。其中一等奖19项,二等奖36项,三等奖86项,优秀奖26项。

上一条:我院法学专业2016年度“汇研奖学金”颁奖仪式举行 下一条:我院邀请胜利油田经济开发研究院院长冯启海作题为“调查研究与调查报告的撰写”的学术讲座

关闭